
PC를 직접 구매해서 조립하는 분들을 위해서 처음 조립하는 분들에게 조금 도움이 되고자 글을 올립니다.
1. 시작하기 전에
각 부품을 잘 구매했다면 박스를 열어 준비를 하고, 각 구성품을 잃어버리지 않도록 잘 관리해야합니다.
박스또는 제품에 있는 시리얼 넘버를 통해서 각 유통사/제조사 사이트에 제품등록을 해도 좋습니다. (A/S를 원활하게 이용하기 위해) 케이스 나사같은 경우는 잃어버리지 않도록 각별히 주의하고, 조립 도중 조립이 안된다고 과도하게 힘을 넣어서 부러지거나 해체작업이 필요한 도중에 해체를 해야한다고 뽑아버리면 기판이 손상될 수 있으니 주의해주시면 될것같습니다. ZEN 5세대가 아닌 라이젠 CPU들은 조립할 때 CPU를 자주 탈거했다가 장착하면 무뽑기, 핀휘어짐 증상이 있을 수 있으니 조심하면 되겠습니다. 또 나사를 박는 과정에서 편하게 진행하기 위해 전동드릴을 사용하면 너무 과도한 힘때문에 부품자체에 균열이 생길 수 있으니 시간이 오래 걸리더라도 웬만하면 일반 십자드라이버를 사용하는 걸 추천드립니다.
필수 준비물 : 십자드라이버또는 전동드라이버또는 전동드릴(비추천)
있으면 좋은 준비물 : 3M 장갑 (절연 장갑), 써멀 (보통 CPU쿨러 박스에 동봉되어있음), 케이블타이
2. 조립 순서
메인보드 CPU 장착 - 램 장착 - M.2 SSD 장착 - CPU쿨러 브라켓 설치 및 장착 - 메인보드 후면 베젤이 따로 동봉되는 경우, 케이스 후면에 후면 베젤 장착 - 케이스에 메인보드를 베젤에 맞게 끼운 뒤, 나사로 고정 - 메인보드 그래픽카드 장착 - 케이스에 파워 나사로 고정 - 파워 선을 메인보드, 그래픽카드, 쿨러 등등 연결 - 각 부품이 정상 작동되는지 테스트 후 끝
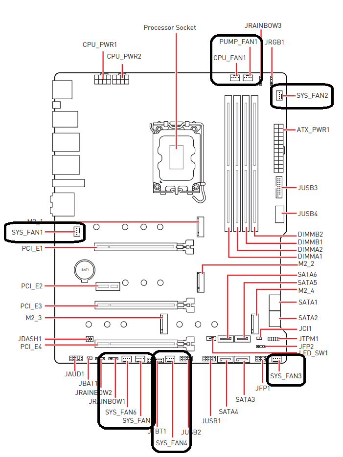
참고용 메인보드는 MSI Z690 토마호크입니다.

1) 메인보드 CPU장착
위 사진의 빨간색 부분인 CPU 소켓 걸쇠를 눌러 오른쪽으로 뺀 후, 걸쇠를 들어올리면 소켓이 열립니다.
노출된 CPU 소켓에 CPU를 바른 위치로 올려 놓으시고 (CPU 가장자리와 소켓 가장자리 홈에 맞게만 놓으면 됩니다.)
잘들어갔는지 확인을 하고, 다시 걸쇠를 내려 눌르고 왼쪽 걸이에 걸어놓으면 자동으로 검은색 플라스틱 덮개는 빠집니다.

2) 램 장착
메인보드에서 CPU 옆을 보면 램 슬롯이 있습니다. 램을 장착하기 전에 위 아래로 있는 걸쇠를 뒤로 제껴서 램을 장착할 준비를 하고, 장착하려는 램 부분과 슬롯 가운데 부분을 맞춘뒤, 준비된 램을 슬롯 걸쇠에서 맞물리는 소리가 날때까지 천천히 힘을 주어 밀어주면 됩니다. 슬롯 순서는 왼쪽부터 1, 2, 3, 4번입니다. 보통은 2개의 램으로 2, 4번 슬롯을 사용하던가, 1, 3번 슬롯을 사용합니다. 둘의 성능적인 차이는 없습니다.
*타워형 공랭 CPU 쿨러의 경우 1번슬롯에 영향을 줄 수 있으니 되도록 2, 4번 슬롯을 권장합니다.
*1, 3번, 2, 4번 슬롯을 사용하는 이유는 듀얼채널 인식 때문입니다. 램을 하나만 사용한다면 1번 슬롯을 권장합니다.
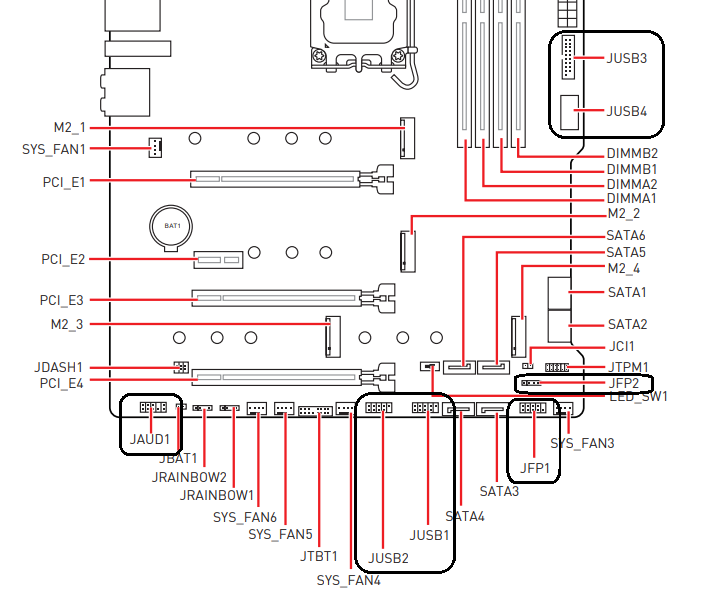
3) M.2 SSD 장착

MSI Z690 토마호크의 경우 SSD 방열판이 있고 슬롯이 4개입니다.

M.2 방열판이 없는 경우에는 보통 이런 모습입니다. (Z690 토마호크 방열판 제거된 모습)
1번 부분이 M.2 연결단자, 2번 부분이 M.2 고정 나사를 설치하는 부분입니다.
메인보드에 따라 나사가 아닌 가볍게 고정할수 있는 슬라이드형 고정 나사가 있습니다.
먼저 M.2 SSD를 올려놓고 연결단자에 맞게 연결한 후, 반대편 솟아있는 SSD를 살포시 눌러 나사로 고정하면 됩니다.
별로 어렵지 않은 작업이지만 영상을 잘 확인해주시면 됩니다.
M.2 방열판이 있는 메인보드는 방열판을 뒤집어서 서멀패드에 붙어있는 필름을 제거한 뒤에 방열판을 조립하시면 됩니다.
*SSD에 붙은 스티커는 A/S 등에 필요한 정보가 적힌 스티커라 A/S가 추후 필요한 경우에는 제거하면 안됩니다.

4) CPU 쿨러 브라켓 설치 및 CPU쿨러 장착
해당 이미지는 녹투아 NH-D15 1700소켓 전용 브라켓입니다.
CPU쿨러 브라켓은 모양도 종류도 천차만별이라
CPU쿨러 박스에 동봉된 설명서를 참고해서 메인보드에 설치해주시면 됩니다.
보통은 뒤에 저 4개의 나사가 있는 모양을 메인보드 뒤편에 넣고, 다시 정면으로 돌아와 4개의 나사에 파란색 지지대를 꽂은 뒤, 남은 부분에 양쪽 날개를 꽃아주고 아래 검은 나사로 돌출된 나사를 고정합니다.
4-1) CPU쿨러 브라켓 설치 이후, CPU쿨러를 조립할 때

먼저 쿨러를 조립하기 전에 써멀구리스를 CPU에 도포해줍니다.
써멀구리스는 히트싱크와 CPU사이의 열전도율을 높여주는 제품입니다.
보통 X자 도포나 위 사진처럼 당구장 마크처럼 도포를 합니다.
써멀구리스가 없어서 도포하지 않는 경우 같은 쿨러를 사용하더라도 온도가 20도 넘게 차이납니다.
써멀은 성능에 따라서 또 온도차이가 극명하기 때문에, 고가의 게이밍 셋팅이라면 열전도율이 높은 고효율 써멀을 꼭 따로 구하시길 바랍니다. 일반적인 사무용, 가벼운 게이밍 셋팅은 써멀을 바르기만 해도 됩니다.
보통 타워형 공랭 쿨러의 경우는 히트싱크를 올려놓고 그 옆에 팬을 고정하는 방식입니다. 히트싱크를 브라켓에 연결할때 한번에 한쪽나사를 많이 돌리면 안되고 한번 돌릴때 드라이버로 3~5 바퀴씩 양쪽 번갈아가면서 돌려주면 됩니다. 그러다가 나사가 안돌려질 정도로 히트싱크와 CPU 간격을 좁혔을 때 양쪽을 3바퀴정도 반대로 돌려 풀어주면 됩니다. CPU쿨러가 CPU와 소켓을 꽉 누를 경우 CPU쪽에 문제가 생길 수 있습니다.
5) 케이스 후면 베젤(백패널) 장착

메인보드 박스에 백패널이 따로 동봉되어있는지 확인한 후, 따로 메인보드 백패널이 있다면 케이스의 안쪽에서 바깥쪽으로 살포시 밀어내면서 소리가 날 때 까지 힘을 주어 장착시키면 됩니다.
메인보드의 종류에 따라서 백패널이 일체화 된 상태로 장착만 하면 되는 메인보드가 있고, 백패널이 따로 동봉되는 메인보드도 있으니 메인보드 구매 이전에 잘 살펴보거나, 따로 확인하지 못한 경우는 메인보드 박스 구성품에 백패널이 따로 동봉되어있는지 확인하시면 됩니다.
6) 메인보드를 케이스에 고정시키기

케이스 사진을 보면 (위 사진은 DLX21 입니다.) 빨간 부분에 메인보드를 고정할 수 있도록 튀어나와있는 나사 홈이 있습니다. 이걸 스탠드오프 볼트, 나사 또는 지지볼트, 서포트 볼트라고 부르는데요, 이 스탠드오프 나사가 기본적으로 4군데 정도 박혀있습니다. 이외에도 메인보드가 길이가 길다면 케이스 구성품에 있는 스탠드오프 (지지볼트, 서포트볼트) 나사를 찾아서 필요한 부분에 추가시켜주면 됩니다.
스탠드오프 나사를 부족하게 메인보드를 조립하는 경우 큰 문제는 없지만, 다른 부품을 장착 - 탈거하는 과정에서 메인보드를 과도하게 누르면서 균열이 생길 수 있으니 최대한 잘 지지될 수 있도록 스탠드 오프 나사를 미리 준비하면 되겠습니다. 그리고 백패널이 따로 있었던 메인보드는 백패널에 잘 맞게 넣으면서 나사를 박는 과정이 중요합니다. 먼저 백패널과 메인보드 사이 이격이 생기지 않도록 잘 갖다댄 뒤에 나사로 고정하면 됩니다. 백패널과 일체형인 메인보드는 백패널 잘 집어넣고 편하게 조립하면 됩니다.
7) 메인보드 그래픽 카드 장착

케이스에 장착된 메인보드의 하단을 보면 이렇게 생긴 슬롯이 있습니다. Pcie 슬롯이라고 부르는데요, 여기에다가 구매한 그래픽카드를 연결하는 과정입니다. 슬롯이 4개가 보이는데 긴 3개의 슬롯은 Pcie 4.0 x16 사이즈이구요, 중간에 짧은 슬롯 하나는 Pcie 3.0 x1 사이즈입니다. 슬롯의 끝에 보면 쉽게 탈거되지 않도록 고정하는 걸쇠도 하나 보입니다.
그래픽카드를 맨 첫 번째로 위에 있는 슬롯에 연결하면 되겠습니다.

그래픽카드를 연결하기 전에, 여기있는 후면 포트를 열어줘야 하는데요, 그래픽카드의 사이즈에 따라서 두 칸또는 두 칸 이상을 열어서 포트 후면을 확보해야합니다. 케이스에 따라 앞뒤로 밀어서 물리적으로 제거가 가능한 케이스도 있고, 지금 보고있는 다크플래쉬 케이스 같은 경우에는 나사를 풀고 제거할 수 있습니다. 후자의 경우에는 나중에 슬롯을 사용하지 않더라도 다시 막아줄 수 있지만, 아예 제거를 해야하는 케이스의 경우에는 나중에 슬롯을 사용하지 않을 땐 곤란할 수 있습니다. 또 메인보드의 길이에 따라, 제조사에 따라 Pcie x16 슬롯 위치가 다를 수 있어서 후면포트를 대충 1번부터 제거했다가는 문제가 될 수 있습니다.
그래픽카드를 장착하는 곳에 살짝 가져다 대서 어느 후면포트를 열어야 하는지 가늠한 후에 제거하고, Pcie x16슬롯의 걸쇠를 눌러놓은 상태에서 그래픽카드를 장착하면 됩니다.
Z690 토마호크에 있던 Pcie 3.0 x1 사이즈의 슬롯은는 같은 사이즈의 카드형 SSD를 구매하거나 (비추천), M.2 변환 Pcie 3.0 x1 사이즈 카드를 구매해서 장착하면 M.2슬롯으로도 이용이 가능합니다. 하지만 보통의 경우에는 가지고있는 M.2 슬롯도 충분하기 때문에 잘 이용하지 않습니다.
나중에 그래픽카드를 탈거해야하는 일이 생길 때 걸쇠부분을 잊어버리고 그냥 힘으로 빼는 경우가 있는데요, 그러다가 걸쇠가 부러지는 일이 많은데, 그래픽카드를 탈거하기 전에 기판 뒤편으로 걸쇠 부분이 살짝 노출 되어 있으니 드라이버나 긴 막대를 이용해서 누르면 쉽게 제거가 가능합니다.
8) 케이스에 파워 서플라이 장착

케이스 후면에 보면 하단 또는 상단에 큰 구멍이 뚫려있는 부분이 있는데 그곳이 파워 서플라이를 고정하는 공간인데요,
보통 예전의 저가 케이스들이 따로 파티션을 나누지 않은 상태로 상단에 고정시키고, 최근에 나온 케이스들이 파티션을 나눈 상태로 강화유리 사이로 파워쪽 선이 보이지 않도록 해서 하단에 따로 고정시킵니다.
구매한 파워 서플라이를 꺼내 파워를 넣는 부분을 찾아 넣어준 후, 뒤를 나사로 고정하는데요, 파워의 나사 홈이 아닌 쿨링용 배기구멍에다가 나사를 실수로 박는 경우도 있는데, 이게 파워마다 다르니까 나사홈을 잘 찾아서 고정해주시면 됩니다.
이 공간에 다크플래쉬 처럼 하드디스크를 고정하는 슬롯도 있긴 한데, 하드디스크를 따로 사용하지 않는 분이라면 나사로 해제해서 따로 보관해두시길 바랍니다. 저게 있느냐 없느냐에 따라서 선정리하기가 어려워질 수 있지만 선택사항입니다.
특히 모듈러 파워를 이용하는 분은 파워서플라이 앞부분 공간이 많이 필요하기 때문에 되도록 제거해주시면 되겠습니다.
9) 각종 선 연결하기
선을 연결하기 전에, 각종 메인보드 제조사 사이트로 들어가시면 해당 메인보드 모델의 메뉴얼을 다운로드 받을 수 있는데, 꼭 메뉴얼을 확인하면서 진행하시길 바랍니다.

9-1. 메인보드와 CPU 전원 연결
해당 메뉴얼 사진은 계속 교재로 쓰고있던 MSI Z690 토마호크의 메뉴얼 중 사진입니다.
먼저 메인보드와 CPU 전원 선을 연결하는데요, 파워 서플라이에서 20+4핀과 8핀 커넥터를 찾으면 됩니다.
일체형 파워의 경우에는 PCIE 용 8핀 커넥터와 CPU용 8핀이 따로 적혀있고, 모듈러의 경우에는 파워에서 연결되는 부분에 따로 표시되는 것으로 기억하고 있습니다. CPU 8핀 2개를 좌측 위에, ATX 24핀을 우측에 꽂아주시면 됩니다.
메인보드에 따라서 CPU전원 부분에 8핀 커넥터가 2개 있을 수 있고, 1개만 있거나, 또는 4핀 커넥터가 있을 수 있는데요.
커넥터의 갯수와 종류대로 전부연결해주시면 되겠습니다.

9-2. CPU쿨러와 시스템쿨러 연결
다음은 CPU쿨러입니다. 보통 CPU소켓 우측 상단쪽에 있는 CPU_FAN 이라고 적힌 부분에 CPU 팬 쿨러를 연결하면 됩니다. PUMP_FAN의 경우 출력이 높은 수냉용 단자인데요, 일체형 CPU 수냉쿨러 사용시 펌프전원을 PUMP_FAN1에, 라디에이터 팬 전원을 CPU_FAN1에 연결해주시면 됩니다. 메인보드 제조사마다 PUMP_FAN1 다른 명칭이 되어있을 수 있는데 CPU_OPT, AIO_PUMP, H_AMP 등등 있으니 제조사마다 확인해주시고 없는 모델에 따라 메인보드도 있으니 확인바랍니다. 보통은 요새는 붙어 나오긴합니다.
또 케이스 쿨러(시스템 쿨러)들은 단자 위치가 많은데, 보통은 PWM 기능을 위해 팬 허브를 따로 구매해 이용하거나, PWM PST기능이 있는 ARCTIC P12 팬의 경우는 서로 연결이 가능해서 하나의 단자로도 입력이 가능하도록 설계가 되어있는데, 이런 경우에는 시스템 팬을 다 하나로 연결한 뒤에 가장 가까운 SYS_FAN 단자에 연결 해주시면 됩니다. 또는 일반적인 시스템 케이스에 달려있는 팬만 이용하신다면 케이스 설명서에 나와있는 방법대로 연결하면 됩니다.
보통은 IDE 4핀 케이블과 3 or 4핀 케이블이 나오는데, 3 or 4핀 케이블은 SYS_FAN1에 연결, IDE 4핀 케이블은 파워 서플라이와 연결합니다. 케이스마다 어떻게 연결하는지 다 다르기 때문에 꼭 케이스에 부착된 팬을 사용할 계획이라면 케이스 설명서를 꼭 확인하시길 바랍니다.
9-3. 케이스 전면패널 케이블 연결
자료를 찾아보다가 친절하게 설명되어 있는 영상이 있어서 가져왔습니다. 꼭 확인해보시고 맞게 조립해주시면 됩니다.

대략적으로 사용되는 패널은 이렇습니다.
J_AUD1은 케이스 오디오 마이크 단자를,
J_USB1,2는 USB 2.0 단자 연결을,
JFP1은 케이스 전원, 리셋 스위치, 파워 LED, HDD LED 등을 연결하고, (LED 류는 연결 안해도 상관없음)
JFP2는 메인보드 비프음을 일으키는 단자를 연결합니다 (케이스 구성품이나 메인보드 구성품으로 들어가있음)
JUSB3은 케이스 전면부 USB 3.0 단자를 연결하고
JUSB4는 케이스 전면부 USB 3.1 단자를 연결하는 것으로 알고있습니다.
JFP2 비프스피커는 컴퓨터가 부팅될 때 문제가 있다면 비프음 간격이나 횟수로 알려줍니다.
비프음을 구글에 검색하면 어떤 고장인지 잘 알려줍니다.
이외에도 하드디스크 사용시, JFP2 포트 위에 있는 SATA1,2 포트에 SATA선을 메인보드에서 하드디스크로 연결하고, 파워의 SATA 전원 선을 하드디스크에 연결하면 정상적으로 인식됩니다.
9-4. 그래픽카드 보조전원 연결

그래픽카드는 Pcie 슬롯에서도 전원을 공급받지만 고사양의 그래픽카드들의 전력소모가 커지면서 따로 보조전원이 필요한 그래픽 카드들이 있습니다. 이렇게 정상 장착 시에 8핀 커넥터가 보인다면 보조전원을 필수로 연결해줘야하는데, 여기서 파워 서플라이에서 오는 8핀 케이블을 있는 숫자대로 연결해주시면 됩니다.
8+6핀, 8+8핀, 일반 8핀 등 종류는 각각 다른데 있는 숫자대로 연결을 해주시면 되고, 8+6핀 같은 경우에는 보통 케이블이 6+2핀 케이블로 되어있는데 그중 6핀만 사용하고 나머지 2핀은 사용안하면 됩니다.
9-5. 케이스 후면 백패널, 그래픽카드, 파워에 선을 연결

이것도 MSI MAG Z690 토마호크 메인보드 백패널입니다.
1번에 있는 DP/HDMI 포트에 모니터를 연결하면 CPU의 내장그래픽으로 연결되기 때문에 꼭 그래픽카드에 있는 DP/HDMI 로 연결하셔야 합니다. 그래픽카드없는 일반 사무용 PC의 경우에는 메인보드 백패널에 있는 이 포트로 연결하면됩니다.
3,4번에 있는 USB포트에 마우스, 키보드 등 주변 USB로 작동되는 기기를 연결하면 되고,
5번의 랜 포트에 랜선을 연결하면 됩니다. (인터넷 연결)
8번 오디오 포트에 메인 스피커를 연결해주시면 됩니다.
7번같은 와이파이 안테나 같은 경우에는 메인보드 모델에 따라서 와이파이 지원이 되는 메인보드가 있는데, 해당 포트에 메인보드 박스에 동봉된 와이파이 안테나를 설치하셔야 정상적으로 와이파이 수신이 가능합니다.

그래픽카드를 따로 장착한 시스템의 경우에는 모니터와 그래픽카드를 연결하면 됩니다.
HDMI는 버전에 따라 지원하는 해상도와 주사율이 다르기 때문에 보통 모니터는 좀 더 자유로운 DP포트를 이용합니다.
모니터 구매하셨을 경우에는 보통 DP포트를 증정합니다.

파워에는 파워 박스에 동봉된 220V용 파워 케이블을 연결하고, O와 I에서 I로 스위치를 내리면 파워로 전력이 들어가게 됩니다. 여기까지 모두 조립을 마치면 마지막으로 모든 기기가 잘 연결 되었는지 확인하고, 케이스 스위치로 전원을 연결하면 됩니다.
10) 정상적으로 구동되는지 확인하기

보통 일반적으로 부팅이 성공하는 경우에는 바이오스로 바로 진입합니다.
이때 케이스를 열어서 각 부품들이 정상적으로 구동중인지,
시스템 팬과 CPU팬, 그래픽카드 팬은 잘 돌고 있는지 확인하시면 됩니다.
여기서 문제가 없다면 USB로 만든 부팅디스크를 넣어 바이오스를 나간 뒤에 윈도우 설치 절차를 밣으면 됩니다.
https://www.microsoft.com/ko-kr/software-download/windows10
Windows 10 다운로드
Windows 10용 ISO 파일을 다운로드한 경우, 해당 파일은 선택한 위치에 로컬로 저장됩니다.컴퓨터에 타사 DVD 굽기 프로그램이 설치되어 있으며 해당 프로그램을 사용하여 설치 DVD를 만들려는 경우,
www.microsoft.com
마이크로소프트에서는 윈도우 부팅디스크 제작을 돕고 있으니 USB만 있다면 주변에 인터넷이 가능한 PC를 이용해 부팅디스크를 만들 수 있습니다. (정 없는 경우 피시방을 가서 만들 수도 있음) 대신 정품인증은 제품을 구매해서 해야합니다.
10-1. 오류를 일으키는 경우
대표적인 오류에 대한 해결방법입니다.
케이스 전원 스위치를 눌렀는데 전원자체가 안들어 오는 경우
- JFP1 케이블을 잘못 연결한 경우
- 케이스 전원 스위치, 케이블 자체의 불량
(JFP1 단자쪽에 케이블을 제거하고, 드라이버를 갖다대서 강제부팅이 가능한 경우)
모니터에 입력신호가 없다고 뜨는 경우
- 내장그래픽이 없는 CPU 모델인데 불구하고 내장그래픽(메인보드 백패널 쪽)에 연결한 경우
- 그래픽카드 자체의 불량
(내장그래픽이 있다면 내장그래픽에 연결해 모니터화면이 표시되는지 확인하거나,
그래픽카드에 여분의 포트를 계속 바꿔가면서 확인해볼 것)
- 메인보드에 있는 CPU쪽 전원(6~8핀)을 연결하지 않은 경우
- DP/HDMI 케이블 자체의 불량
이외에 다른 오류사항은 또 다른 포스팅으로 해서 해결방법을 좀 알아보고 올리도록 하겠습니다.
또 빼먹은 내용이 있거나, 궁금한 사항이 계시다면 댓글로 알려주시면 자주 확인하겠습니다.
'컴퓨터 > 컴퓨터 본체' 카테고리의 다른 글
| B560 메인보드 M.2 1번 슬롯 이슈 우회법 (0) | 2024.03.10 |
|---|---|
| 2023년 3월 견적 추천 등 (0) | 2023.03.07 |
| 초보자 쉽게 컴퓨터 견적 맞추기 (0) | 2023.03.04 |
| CPU 선택 가이드 (0) | 2022.06.19 |
| 램 구매 가이드 (시스템 구성 시 램 선택방법) (0) | 2022.06.05 |